环保部发布三行业排污单位自行监测技术指南-明确监测指标、最低监测频次

发布时间:2017-11-15   来源:企事业环保

点击题目下方蓝字关注  企事业环保


小提示:欢长按识别以下二维码进入保智收藏了新司法解释等,可以查阅环评分类。

 危废处置去向不好找?超低排放和脱硫废水零排放太贵?VOCs治理咋弄?高浓废水咋处理?环评手续繁琐?请加微信eprens.特别急的,可以直接联系电话18268767761


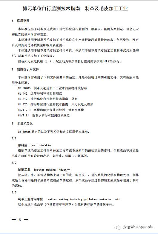
关于征求《排污单位自行监测技术指南 制革及毛皮加工工业(征求意见稿)》等三项国家环境保护标准意见的函

各有关单位:

  为落实环境保护法的有关要求,进一步规范排污单位自行监测工作,我部决定制定《排污单位自行监测技术指南 制革及毛皮加工工业》《排污单位自行监测技术指南 电镀工业》和《排污单位自行监测技术指南 化肥工业-氮肥》三项国家环境保护标准。目前,标准编制单位已编制完成标准的征求意见稿。根据国家环境保护标准制修订工作管理规定,现征求你单位意见,请于2017年12月31日前通过信函或电子邮件的方式将意见反馈我部,逾期未反馈的,将按照无意见处理。标准征求意见稿及其编制说明可登录我部网站(http://www.zhb.gov.cn/)“意见征集”栏目检索查阅。

  联系人:环境保护部环境监测司 汤佳峰

  电话:(010)66556810

  联系人:中国环境监测总站 王军霞

  电话:(010)84943175

  传真:(010)84943136

  通讯地址:北京市朝阳区安外大羊坊8号

  邮政编码:100012

  邮箱:wry@cnemc.cn

  附件:

                 1.排污单位自行监测技术指南 制革及毛皮加工工业(征求意见稿)

     2.《排污单位自行监测技术指南 制革及毛皮加工工业(征求意见稿)》编制说明

     3.排污单位自行监测技术指南 电镀工业(征求意见稿)

     4.《排污单位自行监测技术指南 电镀工业(征求意见稿)》编制说明

     5.排污单位自行监测技术指南 化肥工业-氮肥(征求意见稿)

     6.《排污单位自行监测技术指南 化肥工业-氮肥(征求意见稿)》编制说明

     7.征求意见单位名单


来源:环保部


声明:   本号对转载、分享、陈述、观点、图频保持中立,目的仅在于传递更多信息,版权归原作者。如不妥,请联系删除。

             长按图片·识别二维码关注》企事业环保